20 Amps inrush curent limiter
Born as the solution to a problem I had with my isolation transformer kicking out the mains fuse every time I switched it on I build this simple inrush current limiter. My main goal was to keep it as secure as possible, trying to prevent failures of the relais from causing fires.To achieve this goal I basically implemented a double security aproach.
The basic idea of an inrush current limiter is to have a high power resistor of a few ohms in series to the device which gets bridged with relais contacts after a short time.
If the relais fails the resistors will be in series to the device all the time - which will cause the resistors to heat rapidly and potentially burn something - This is what happened to the of the shelf inrush current limiter I used on the transformer before.
To prevent that failure mode I added another normally closed relais in series to the resistor which gets disconnected a short while after the relais, that bridges the resistor, closes. If the bridging relais fails the device will shut off shortly after being powered on, preventing the resistors to burn.
Additionally I added a 92?C thermo fuse that is coupled tightly to the resistors, just to be absolutely sure.
To check the concept I fist build it on a breadboard with small signal relais.
Breadboarding the circuitAfter this worked flawless and after tweaking the switching times for the two relais I build it as a prototype on protoboard, using material that I had lying around.
Not shown in the pictures are the two resistors - they got mounted to the free room under the two relais.
Not pretty, but it works as a proof of concept.After this has worked flawless for several months in all day use I decided to create a nicer, more professional version that could fit in a readily available case to potentially sell under the PDI.Technology label. It uses the same circuit diagram as in the crude prototype. I also decided for an all through hole design to be able to easily distribute this product as a nice DIY kit.
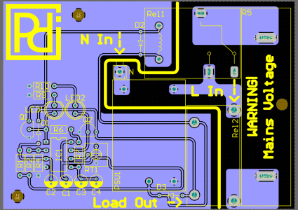
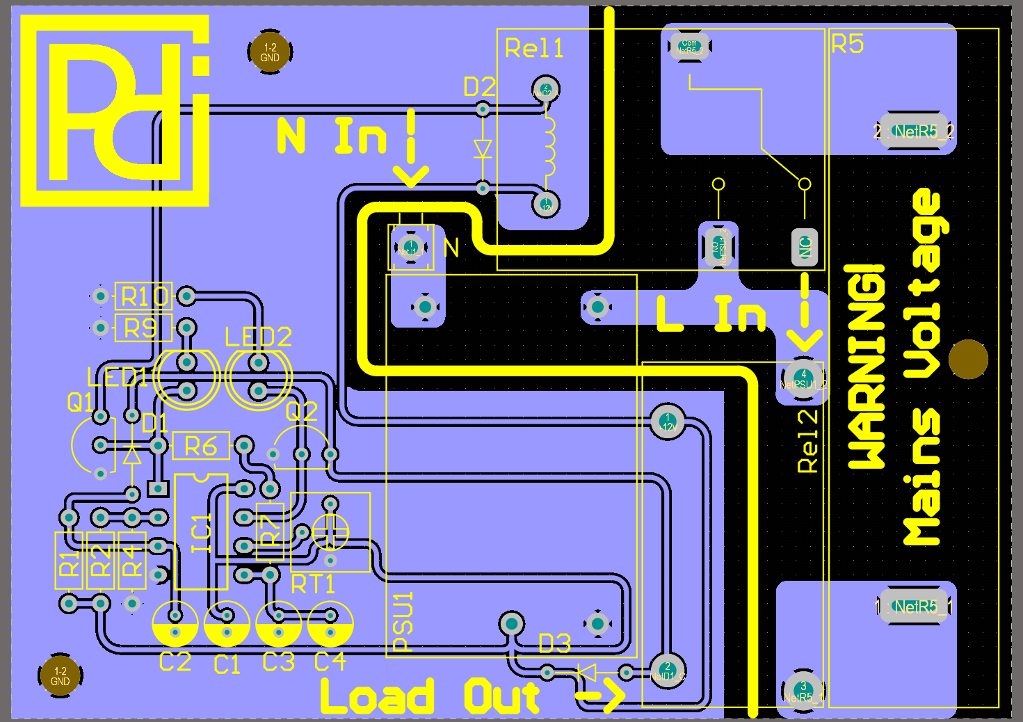
PCB layout of the inrush current limiterI used an integrated PCB mount PSU, made by meanwell, to allow the device to be used without the need for an external power supply.
Using a relay with integrated 6.3mm faston connectors allows for quick connection of the load.
I also added a little trimpot to enable the user to change the switch on time.
The PCB is also designed for low cost, trying to keep individual BOM entries low and reusing values as much as possible.
If you take a look at the 3D renders you may be able to see the low individual component count.
3D Render of the finished PCB
3D Render, other perspective